小学生化身2026年亚太经合组织(APEC)会议特约小记者,在南山区的一份语文期末考卷中完成“APEC深圳特刊”策划,进行语文实践创作;在福田区,小学生需要听两遍有关深圳紫花风铃木的新闻播报,完成四张实景照片与对应的南山区地点连线;马年来临,语文试卷围绕丙午马年“驭马探文趣”活动展开,融入各式传统文化元素……期末周来临,在取消非毕业班级统考下,近日深圳各区的小学期末试卷因创新设计、情境复杂广受热议。

▲福田区的四年级语文卷
有家长声音认为,“难度太大,超出学生能力范围,堪比公务员行测”“统一评价标尺的缺失让人心生焦虑”,也有声音认为,试题不拘泥于课本知识,贴近生活,着眼于学生语言运用、思维能力等核心素养考查,符合倡导的素质教育导向。
也有不少人发出追问:在命题中,应如何把握学科核心素养考查与阅读负担、情境复杂度之间的平衡,避免“平时学一套,考试考另一套”的脱节现象;小学教育是打基础的关键阶段,在鼓励探索和创新思维的同时,如何确保学生扎实掌握基础知识和技能,防止出现“重素养轻基础”的偏差?
卷子难度过高吗?
以网传南山区小学四年级语文考卷为例,从试卷本身来看,阅读量大,覆盖6页A4纸,出题人以2026年将在深圳举办的APEC会议为引,以“成为小记者,参与深圳特刊创作”为主题情境,设计了整套试卷。

▲南山区,引导学生参与“APEC深圳特刊”创作
“识字量大,需要阅读速度快,理解能力强。”这是多名家长看到该试卷的第一反应。相对于家长的惊讶,师生的反馈则相对平稳。一名亲历本次考卷的南山区某小学语文老师向红星新闻记者介绍,与传统考试相比,本次的主题情境卷无疑难度更高,所以家长们第一眼看到这套卷子,觉得很难是正常的。“但仔细一看,除了字多,看得累,题目并没有超纲。”
一名家长回忆,孩子说答完题还有15分钟,又检查了两遍,说很有趣,不觉得难,“主要是基础题少,我家孩子最怕基础题。”也有家长以公务员考试作比,强调考试难度之大。
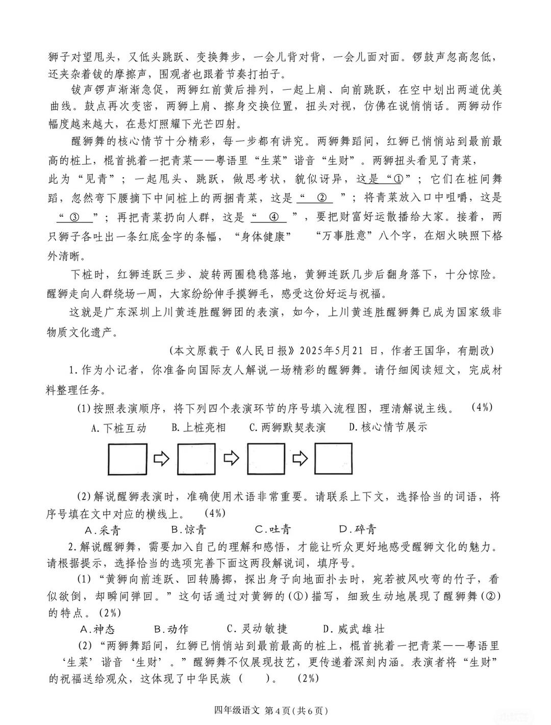
上述老师提到,这主要是因为小学考卷融入了不少当地的时事热点和地区文化,如2026年即将召开的APEC,深圳公园发展历程、非物质文化遗产“上川醒狮舞”等。此外,考卷部分阅读题是一种非连续性文本阅读,确实有点类似考申论的感觉,但这种新趋势文本也是初高中必考文体,会加入图片、表格、柱状图、饼状图等图标材料。

▲试卷融入醒狮舞
“例如,关于深圳生态环境变化、创新科技的文本材料就加入了柱形图和折线图,本身阅读难度不大,但内容对部分小学生而言缺乏吸引力,容易导致孩子读完不知所云,或者没有耐心读进去。如果学生有阅读思维,能抓到重点,其实很好拿分。”该老师说。
上述老师总结,本次期末考试大趋势在于逐步以素养导向替代知识导向:不再孤立考字音字形,而是把基础、阅读、写作揉进“展会策划”、“小记者任务”等真实情境里,重点考查信息提取整合、文化理解迁移、逻辑思辨等素养。
今年福田区小学四年级的一套语文期末试卷中的连线题在家长圈中讨论度也“炸锅”:该题目要求听两遍有关深圳紫花风铃木的新闻播报,将四张实景照片与对应的几个深圳公园地点连线。一名福田区的语文老师告诉红星新闻记者,抛开这道讨论度较高的听力连线题不谈,以前考试都是6面A4纸90分钟,这次是8面90分钟,她带的班里有14个学生没写完作文题。
教育部门:阅卷得分情况无异常
对于本次期末考试命题,南山区教育局答复奥一新闻称,本学期该区未面向小学各年级和初高中非毕业班级开展全区统一考试。区教科院提供试题、各中小学自行选择使用,学校自行组织、自行阅卷。

▲文本阅读,深圳公园发展历程
南山区教育局回应本次考试称,本次期末该区语文试卷命题中融合APEC会议等深圳本土元素,综合考查学生在真实的任务情境中运用语文知识解决实际问题的能力,契合课标理念。命题经多轮评估打磨,对标课程目标、内容要求与学业质量描述,确保考查内容覆盖主干知识和核心能力点,“四至六年级语文期末检测试题均为六版面容量,对试题难度、题量和科学性等内容进行反复评估。”
据相关部门调查,选用该套题的学校语文考试过程比较顺利,学生答题情况正常,阅卷得分情况未出现异常。后续,该区命题工作将紧扣课程标准与学情实际持续优化调整,重视检测后试题质量的反馈收集与综合评价,让命题更贴合素养培育要求,更精准检测教学实效。
许多家长的体感是,近年不少地方试卷更灵活,大量采用真实生活情境和跨学科素材。有家长质疑,可能增加了孩子的阅读负担,甚至模糊了学科界限。在命题中,应如何把握学科核心素养考查与阅读负担、情境复杂度之间的平衡,避免“平时学一套,考试考另一套”的脱节现象;更多家长关心,在鼓励探索和创新思维的同时,如何确保学生扎实掌握基础知识和技能,防止出现“重素养轻基础”的偏差,毕竟,孩子未来还是需要参加中考。
如何应对新的焦虑产生
去年12月,教育部办公厅印发《关于进一步加强中小学日常考试管理的通知》,其中明确:小学一、二年级不进行纸笔考试,义务教育其他年级由学校每学期组织一次期末考试;严禁面向小学各年级和初高中非毕业年级组织区域性或跨校际的考试。
“取消期末区域性统考,教育部门的出发点是为减轻学生考试负担,致力于解决考试过频、过多问题,避免校与校之间的比较,减少根据统考成绩排名来加剧学生的考试压力和家长的焦虑。”21世纪教育研究院院长熊丙奇告诉红星新闻记者,取消统考后,部分地方多使用教育部门题库来命题。早在四五年前,教育部曾针对中小学考试出台了许多考试管理规定,其中就包括减少统考,“地方也在落实执行,因各种因素实行一段时间后又恢复。”
面对改革,家长有焦虑也有期待。有家长感慨,看完福田语文卷的感悟就是,需要有更博学多才和全方位的知识。“二十多年老深圳一个连线题都不会,娃一个公园都没去过。”也有声音指出,这是学科融合和本地化落地的体现,听力题主要考察信息提取能力,没去过也不影响答题,它想告诉孩子:“最好的语文课,不一定在教室里。我们读的书,就在身边的公园里、街道旁。”
对新课标的探索是否有规则和边界,又该如何平衡不同孩子的实际水平?首都师范大学教育学院一名教授认为,不妨让改革回归它本身的定位,改革试验总要在规则和边界之中寻找适切性,可以系统分析学生的作答情况,考查试卷信效度和命题改革程序、机制的完备性,强化考试评价与课程标准、教学的一致性,实现以考试评价改革牵引学生掌握基本思想方法、学会在具体情境中合理应用。
储朝晖是中国教育科学研究院研究员,他向红星新闻介绍,2025年各地再次要求取消地区统考,非毕业年级不能进行统考,“这个政策从世界各国的比较来看是正确的、可行的,但是取消统考以后,并不意味着要让校考做得更加复杂。”
“考试管理规定若要持续性推进,需要一个系统性改革。”熊丙奇认为,在整体中、高考制度不变的情况下,用单一分数选拔学生,很难减轻教师和学生的负担。也因此,考试命题的质量变得非常关键,真正去提高教师命题水平,掌握课程核心要求,“同时必须更加坚定地推进教育评价改革,尤其是升学录取制度改革,这是绕不过去的话题。”
在储朝晖看来,给予教师更多的自主评价权,或许是解决问题的其中一条路。教师在平时的教学过程中增加对学生的评价和考察,而非把校考变成一个比统考难度更高、压力更大的考试。实行评价主体多元化,将成长记录、网络问卷、教师评价、表现性评价等多种评价方式相结合,从多视角、多层面展示学生的综合素养。“在日常教学过程中,教师做一个客观的学习记录,再把记录形成报告,学生在日常评价过程中负担也较少,可以做一个更自主的呈现。”
红星新闻记者蔡晓仪
本文内容由互联网用户自发贡献,该文观点仅代表作者本人。如发现本站有涉嫌抄袭侵权/违法违规的内容,请发送邮件至 203304862@qq.com
本文链接:https://jinnalai.com/jiaodian/805768.html
